DASAR HUKUM
Sebagai Biro yang memiliki fungsi baru berdasarkan Peraturan Gubernur Provinsi Kalimantan Selatan Nomor 012 TAHUN 2023 tentang Kedudukan, Susunan Organisasi, Tugas, Fungsi, dan Tata Kerja Perangkat Daerah Provinsi Kalimantan Selatan
Tentang Kami
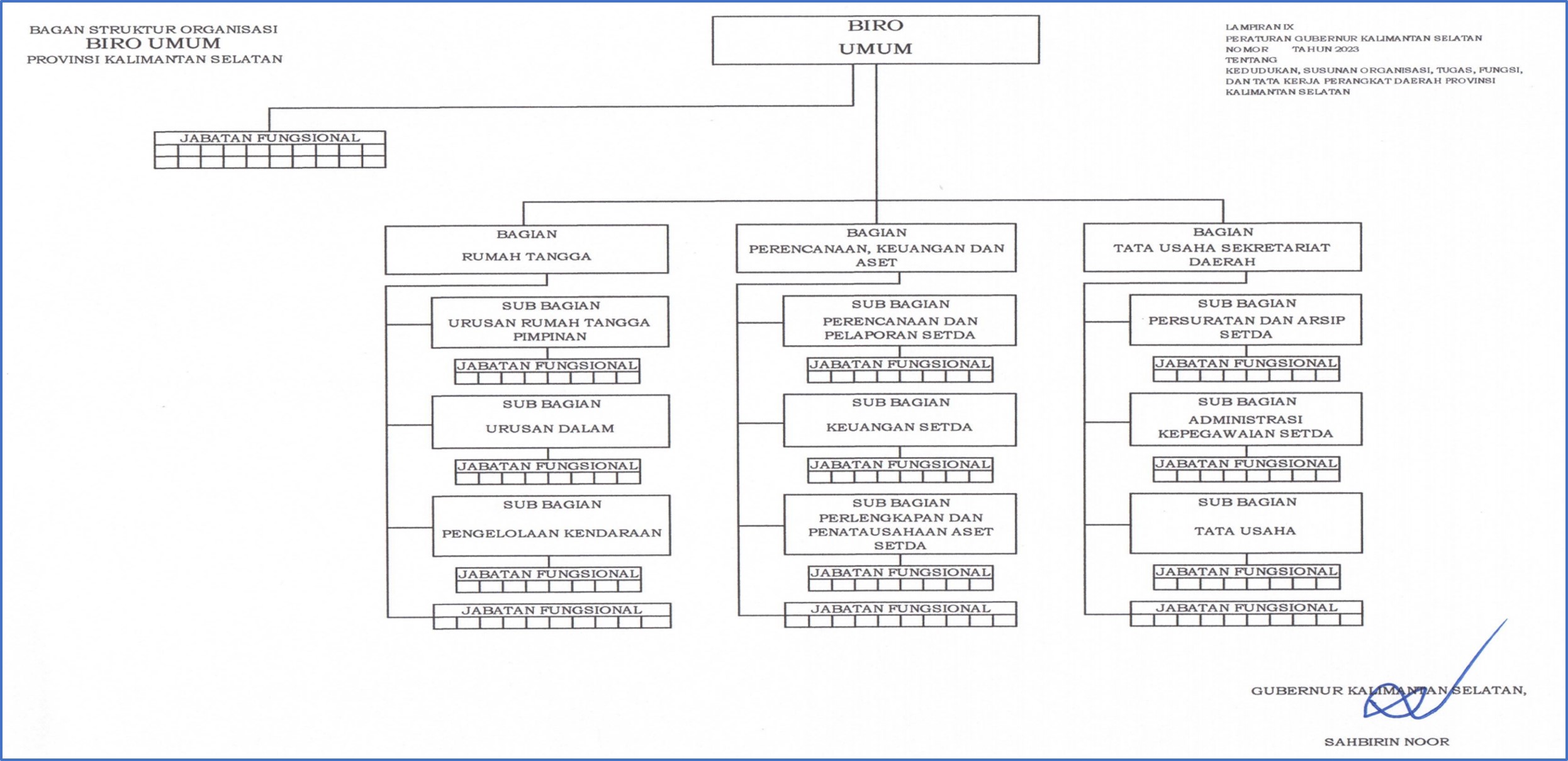
Biro Umum mempunyai tugas untuk membantu Asisten Administrasi Umum dalam penyiapan pelaksanaan kebijakan, pelaksanaan pemantauan dan evaluasi di bidang rumah tangga, administrasi keuangan dan aset, tata usaha. Adapun fungsi dari Biro Umum, antara lain:
Penyiapan pelaksanaan kebijakan di bidang rumah tangga, administrasi keuangan dan aset, tata usaha
Penyiapan pelaksanaan pemantauan dan evaluasi di bidang rumah tangga, administrasi keuangan dan aset, tata usaha;
Pelaksanaan fungsi lain yang diberikan oleh Asisten Administrasi Umum yang berkaitan dengan tugasnya
